Trong các hệ thống cơ điện, đặc biệt là máy lạnh, chiller, máy nén khí, bơm nước, dây chuyền sản xuất… lỗi “Dòng khởi động cao bất thường – quá tải motor hoặc kẹt đầu nén” là một trong những sự cố nghiêm trọng nhất. Khi dòng điện khởi động vượt quá mức cho phép, motor không thể quay, hệ thống bị ngắt đột ngột, gây gián đoạn hoạt động, thậm chí hư hỏng motor và thiết bị liên quan.
Bài viết dưới đây giúp bạn hiểu sâu nguyên nhân, dấu hiệu nhận biết, quy trình kiểm tra, cách khắc phục và những biện pháp phòng ngừa lâu dài cho lỗi Dòng khởi động cao bất thường – quá tải motor hoặc kẹt đầu nén.
Dòng khởi động cao bất thường – quá tải motor hoặc kẹt đầu nén là gì?
Khi một motor bắt đầu vận hành, nó cần dòng điện lớn để tạo mô-men xoắn vượt qua lực cản ban đầu. Tuy nhiên, nếu dòng này tăng lên quá mức, hệ thống điều khiển lập tức báo lỗi Dòng khởi động cao bất thường – quá tải motor hoặc kẹt đầu nén.
Giải thích dòng khởi động
-
Motor cần dòng khởi động gấp 3–7 lần dòng định mức.
-
Hệ thống giới hạn dòng để tránh cháy motor.
-
Nếu motor không đạt tốc độ trong thời gian nhất định, dòng tiếp tục tăng và gây lỗi.
Thế nào là dòng khởi động bất thường?
Dòng khởi động bị coi là bất thường nếu:
-
Tăng vượt giá trị bảo vệ cài đặt.
-
Motor không quay hoặc quay rất chậm.
-
Dòng điện tăng liên tục nhưng motor chưa có mô-men.
-
Hệ thống tự ngắt sau vài giây và báo lỗi.
Đây chính là tình trạng Dòng khởi động cao bất thường – quá tải motor hoặc kẹt đầu nén.
Nguyên nhân gây ra lỗi Dòng khởi động cao bất thường – quá tải motor hoặc kẹt đầu nén
Hiện tượng này có thể xuất phát từ nhiều nguyên nhân, thuộc cả phần cơ và phần điện.
1. Motor bị quá tải cơ học
Một trong những lý do phổ biến nhất khiến xuất hiện lỗi Dòng khởi động cao bất thường – quá tải motor hoặc kẹt đầu nén là motor chịu tải quá nặng ngay khi khởi động.
Các nguyên nhân thường gặp:
-
Tải cơ khí lớn hơn thiết kế.
-
Vòng bi bị khô dầu hoặc mòn gây ma sát lớn.
-
Vật cản kẹt trong trục quay.
-
Bơm, quạt, máy nén bị kẹt nhẹ.
Motor càng bị cản, dòng càng tăng.
2. Đầu nén bị kẹt – nguyên nhân trực tiếp và nguy hiểm nhất
Đầu nén bị kẹt hoặc bó cứng là lý do hàng đầu khiến motor không quay khi khởi động, từ đó làm dòng khởi động tăng đột biến.
Các nguyên nhân gây kẹt đầu nén:
-
Thiếu dầu bôi trơn.
-
Piston bị bó.
-
Bạc đạn vỡ.
-
Ống hút – xả bị nghẹt.
-
Dầu bẩn hoặc tắc hồi dầu.
Đây là lý do thường xuyên làm xuất hiện lỗi Dòng khởi động cao bất thường – quá tải motor hoặc kẹt đầu nén trên các máy lạnh và máy nén khí.
3. Điện áp cấp không đủ hoặc sụt áp
Điện áp yếu làm motor phải hút dòng lớn hơn để bù công suất, dẫn đến:
-
Dòng tăng quá mức khi khởi động.
-
Motor rung, không đủ lực xoay.
-
Tủ điện ngắt bảo vệ.
Nguyên nhân sụt áp:
-
Dây điện quá nhỏ.
-
Khoảng cách truyền tải dài.
-
Tiếp điểm contactor bị cháy.
-
Nguồn điện khu vực không ổn định.
4. Cuộn dây motor bị lỗi – chạm vòng, chạm đất, mất pha
Khi cuộn dây gặp vấn đề:
-
Mô-men giảm mạnh.
-
Motor nóng rất nhanh.
-
Dòng khởi động tăng cao bất thường.
-
Dễ cháy motor nếu cố khởi động nhiều lần.
Lúc này, tủ điện sẽ báo lỗi Dòng khởi động cao bất thường – quá tải motor hoặc kẹt đầu nén.
5. Cài đặt biến tần sai hoặc hư hỏng thiết bị khởi động
Nếu hệ thống dùng biến tần nhưng:
-
Thời gian tăng tốc quá ngắn,
-
Dòng giới hạn đặt quá cao hoặc quá thấp,
-
Chế độ điều khiển không phù hợp,
-
Biến tần giảm công suất do lỗi nội bộ,
Motor sẽ không tăng tốc được → kéo theo dòng tăng bất thường.
Tương tự, contactor hoặc rơ-le nhiệt hư cũng gây sai tín hiệu tải.
6. Bộ phận cơ khí bị tăng ma sát
Các vị trí dễ tăng ma sát:
-
Bánh răng truyền động,
-
Vòng bi,
-
Dây curoa,
-
Trục dẫn động.
Khi ma sát tăng, motor phải dùng nhiều mô-men xoắn hơn → dòng khởi động tăng → báo lỗi Dòng khởi động cao bất thường – quá tải motor hoặc kẹt đầu nén.
Sơ đồ nguyên lý khởi động motor và dòng điện
1) Giải thích chung — vì sao dòng khởi động cao
-
Khi motor (đặc biệt motor cảm ứng 3 pha) khởi động từ trạng thái dừng, trở kháng của cuộn dây rất nhỏ → dòng quay vòng lớn (thường khoảng 5–8 lần dòng định mức, tùy motor).
-
Dòng lớn sinh mô-men khởi động lớn nhưng gây sụt áp, làm nhảy CB ở nguồn, gây stress cơ khí, làm nóng cuộn dây.
-
Mục tiêu các cách khởi động là giảm điện áp hoặc hạn chế dòng trong thời gian khởi động để giảm inrush.
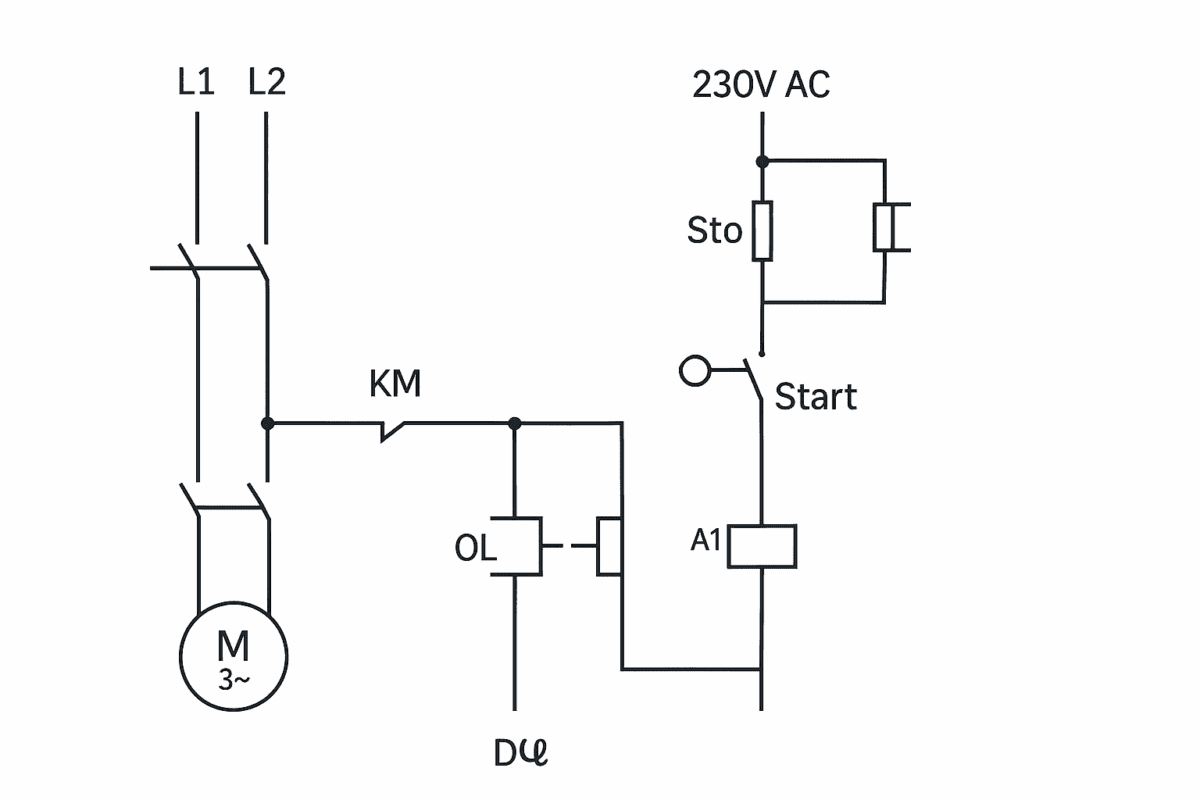
2) Sơ đồ 1 — Khởi động trực tiếp (DOL — Direct On Line
Sơ đồ nguyên lý khởi động motor và dòng điện
Nguyên lý: cấp điện trực tiếp 3 pha cho motor qua contactor (khối tiếp điểm) và rơle nhiệt bảo vệ.
Điện động lực (3 pha):
Mạch điều khiển (đơn giản):
Ký hiệu:
-
KM: contactor chính (3 pha tiếp điện cho motor)
-
FR (OL): rơle nhiệt/ quá tải đặt sau KM
-
Push Stop: nút dừng (NC), Push Start: nút khởi động (NO)
-
Seal-in: tiếp điểm phụ của KM để giữ mạch khi nhấn Start rồi thả ra
Ưu / Nhược: rất đơn giản, chi phí thấp. Nhược: dòng khởi động rất cao (5–8×I_n).
3) Sơ đồ 2 — Star–Delta (khởi động sao- tam giác)
Nguyên lý: lúc khởi động nối các cuộn dây motor theo STAR (sao) để giảm điện áp từng cuộn còn 1/√3 (~58%) → dòng giảm ~1/3 so với DOL. Sau thời gian chuyển sang DELTA để vận hành.
Sơ đồ tiếp điểm (logic):
-
KM1: contactor chính (nguồn)
-
KM2: contactor STAR (kết nối các đầu phụ để thành ngôi sao)
-
KM3: contactor DELTA (kết nối lại thành tam giác)
-
Timer T: chuyển từ STAR → DELTA sau t (ví dụ 2–5s)
ASCII (cách nối cuộn):
Lưu ý: cần 3 contactor + timer + rơle interlock để tránh KM2 và KM3 đóng đồng thời.
Hiệu quả: dòng khởi động giảm ≈ 1/3 so với DOL; chi phí và phức tạp trung bình.
4) Sơ đồ 3 — Autotransformer starter
Nguyên lý: dùng biến áp tự nguyên (autotransformer)
Nguyên lý: dùng biến áp tự nguyên (autotransformer) để cung cấp điện áp giảm cho motor khi khởi động (ví dụ 50%/65%/80% taps), sau đó bypass autotransformer sang trực tiếp.
Block diagram:
Ưu: điều chỉnh điện áp khởi động linh hoạt, giảm dòng hiệu quả.
Nhược: cồng kềnh, chi phí cao hơn star-delta.
5) Sơ đồ 4 — Soft starter (solid-state) và VFD
-
Soft starter: dùng thyristor (SCR) để tăng điện áp cung cấp cho motor dần dần (ramp voltage), giảm dòng khởi động và mô-men tăng dần. Thường có chức năng giới hạn moment, bảo vệ quá dòng.
-
VFD (Drive biến tần): điều khiển tần số + điện áp, cho phép khởi động với mô-men kiểm soát, giảm tối đa inrush, đồng thời điều chỉnh tốc độ. Đây là giải pháp tốt nhất khi cần kiểm soát quá trình và tiết kiệm năng lượng.
Block:
6) Mạch điều khiển mẫu (DOL) — vẽ chi tiết hơn (sơ đồ nguyên lý)
Ghi chú: trong thực tế A1/A2 là 2 đầu cuộn dây contactor. Rơle nhiệt (OL) thường đặt sau contactor (hoặc trong mạch nhát) để ngắt cuộn khi quá tải.
7) Thành phần và ký hiệu cần có trên sơ đồ
-
CB (cầu dao bảo vệ tổng) / MCCB: bảo vệ ngắn mạch
-
Contactor (KM) 3P + tiếp điểm phụ (13/14) cho seal-in
-
Rơle nhiệt (OL / FR) đặt cho bảo vệ quá tải (setting = 1.05–1.15 × I_nom tuỳ hệ)
-
Timer (KT) cho star-delta
-
Autotransformer / Soft-starter / VFD nếu dùng
-
Cầu chì mạch điều khiển, nút nhấn Start/Stop, đèn báo
8) Ví dụ thông số (tham khảo khi thiết kế)
-
Motor 15 kW, 400 V 3 pha: I_nom ≈ 27–28 A (ví dụ) — dòng khởi động DOL có thể ≈ 5× → ~140 A. (chú ý: giá trị thực tuỳ motor)
-
Rơle nhiệt: chỉnh sao cho trip hơi trên I_nom (vd 1.05–1.15 × I_nom) để tránh trip lúc khởi động bình thường nếu dùng star-delta/soft starter cẩn thận.
9) Lời khuyên thực tế
-
Với motor ≤ 5.5 kW thường dùng DOL (nếu nguồn chịu được).
-
Với motor từ ~7.5 kW đến 75 kW, cân nhắc Star–Delta hoặc Autotransformer.
-
Nếu cần soft start mượt hoặc điều khiển tốc độ, dùng VFD (biến tần).
-
Luôn tính dòng khởi động theo datasheet motor (Locked Rotor Current, LRA) khi chọn MCCB & contactor.
-
Đảm bảo interlock (khóa chéo) để tránh đóng đồng thời contactor star và delta.
Dấu hiệu nhận biết lỗi Dòng khởi động cao bất thường – quá tải motor hoặc kẹt đầu nén
Dưới đây là những biểu hiện rõ ràng nhất:
Motor rung mạnh
Motor bị kéo nặng hoặc kẹt đầu nén dẫn đến rung giật ngay khi cấp điện.
Tiếng ù lớn khi khởi động
Dòng cao nhưng rotor không quay được.
Máy ngắt sau vài giây
Rơ-le nhiệt hoặc MCB bảo vệ ngắt để tránh cháy motor.
Mùi khét hoặc motor nóng bất thường
Dấu hiệu cuộn dây bị quá tải.
Biến tần báo lỗi OC (Over Current)
Lỗi đặc trưng của tình trạng dòng vượt ngưỡng.
Áp suất đầu nén tăng cao
Xảy ra khi đầu nén bị bó hoặc hệ thống bị nghẹt.
Quy trình kiểm tra lỗi Dòng khởi động cao bất thường – quá tải motor hoặc kẹt đầu nén
Kiểm tra theo trình tự từ đơn giản đến phức tạp giúp tránh bỏ sót nguyên nhân.
Dòng khởi động cao bất thường – quá tải motor hoặc kẹt đầu nén
1. Kiểm tra nguồn điện
-
Đo điện áp từng pha.
-
Kiểm tra cầu dao, contactor.
-
Đảm bảo dây dẫn đúng tiết diện.
2. Kiểm tra motor
-
Quay thử trục motor (nếu được).
-
Nghe tiếng kêu lạ từ vòng bi.
-
Đo cách điện cuộn dây.
-
Đo dòng từng pha khi khởi động.
3. Kiểm tra đầu nén
-
Xác định xem đầu nén có bị bó cứng hay không.
-
Kiểm tra dầu bôi trơn.
-
Kiểm tra áp suất hút – xả.
-
Kiểm tra piston và bạc đạn.
4. Kiểm tra biến tần hoặc bộ khởi động mềm
-
Xem nhật ký lỗi.
-
Kiểm tra thông số thời gian tăng tốc.
-
Kiểm tra giới hạn dòng.
5. Kiểm tra hệ thống cơ khí truyền động
-
Vòng bi, dây curoa, khớp nối.
-
Kiểm tra xem có vật cản nào vướng vào cơ cấu quay.
Cách khắc phục lỗi Dòng khởi động cao bất thường – quá tải motor hoặc kẹt đầu nén
Tùy nguyên nhân mà phương án xử lý khác nhau.
1. Khắc phục đầu nén bị kẹt
-
Xả áp trước khi khởi động.
-
Thay dầu máy nén.
-
Vệ sinh lọc dầu, lọc hút.
-
Thay bạc đạn hoặc sửa piston.
-
Đại tu đầu nén nếu bó cứng.
Đây là cách xử lý hiệu quả nhất cho lỗi Dòng khởi động cao bất thường – quá tải motor hoặc kẹt đầu nén.
2. Giảm tải motor
-
Căn chỉnh lại trục.
-
Kiểm tra cơ cấu truyền động.
-
Khắc phục các điểm tăng ma sát.
-
Xóa vật cản.
3. Sửa lỗi điện áp thấp
-
Thay dây lớn hơn.
-
Kiểm tra hệ thống phân phối điện.
-
Thay contactor cháy tiếp điểm.
-
Kiểm tra nguồn tổng.
4. Sửa motor bị chạm hoặc mất pha
-
Quấn lại motor.
-
Thay vòng bi.
-
Làm sạch, sấy cuộn dây.
-
Siết chặt các đầu dây.
5. Điều chỉnh biến tần
-
Tăng thời gian tăng tốc (Ramp time).
-
Điều chỉnh giới hạn dòng hợp lý.
-
Kiểm tra chế độ điều khiển motor.
-
Cập nhật hoặc reset cấu hình.
Biện pháp phòng ngừa lỗi Dòng khởi động cao bất thường – quá tải motor hoặc kẹt đầu nén
Dòng khởi động cao bất thường – quá tải motor hoặc kẹt đầu nén
Các phương pháp phòng ngừa lâu dài:
Bảo trì đầu nén đúng lịch
-
Thay dầu định kỳ.
-
Vệ sinh lọc hút – xả.
-
Kiểm tra áp suất thường xuyên.
Bảo dưỡng motor
-
Bôi trơn vòng bi.
-
Cân chỉnh trục.
-
Vệ sinh tản nhiệt.
Theo dõi dòng định kỳ
Dùng ampe kìm kiểm tra dòng tải và dòng khởi động theo chu kỳ.
Cài đặt đầy đủ bảo vệ điện
-
Rơ-le nhiệt.
-
Aptomat đúng dòng.
-
Biến tần có giới hạn dòng.
Tránh hoạt động quá tải kéo dài
Quá tải là nguyên nhân lâu dài gây lỗi Dòng khởi động cao bất thường – quá tải motor hoặc kẹt đầu nén.






